Friday February 2026

হটলাইন

সেবা এবং ধাপ

নং শিরোনাম সেবার ধাপ কার্যকলাপ
  
প্রদেয় সেবাসমুহের তালিকা ২.১ বিদ্যমান নাগরিক-সেবা তালিকা (উপজেলা) সেবা ক্রমিক নং সেবার নাম সেবার পর্যায় (উপজেলা) 1. দল গঠন উপজেলা 1. মূলধন গঠন (শেয়ার ও সঞ্চয়) উপজেলা 1. প্রশিক্ষণ কার্যক্রম উপজেলা 1. ঋণ কার্যক্রম উপজেলা 1. ক্ষুদ্র অবকাঠামো উন্নয়ন দেখুন
উপজেলা পর্যায়ে সঞ্চয় জমা দেখুন
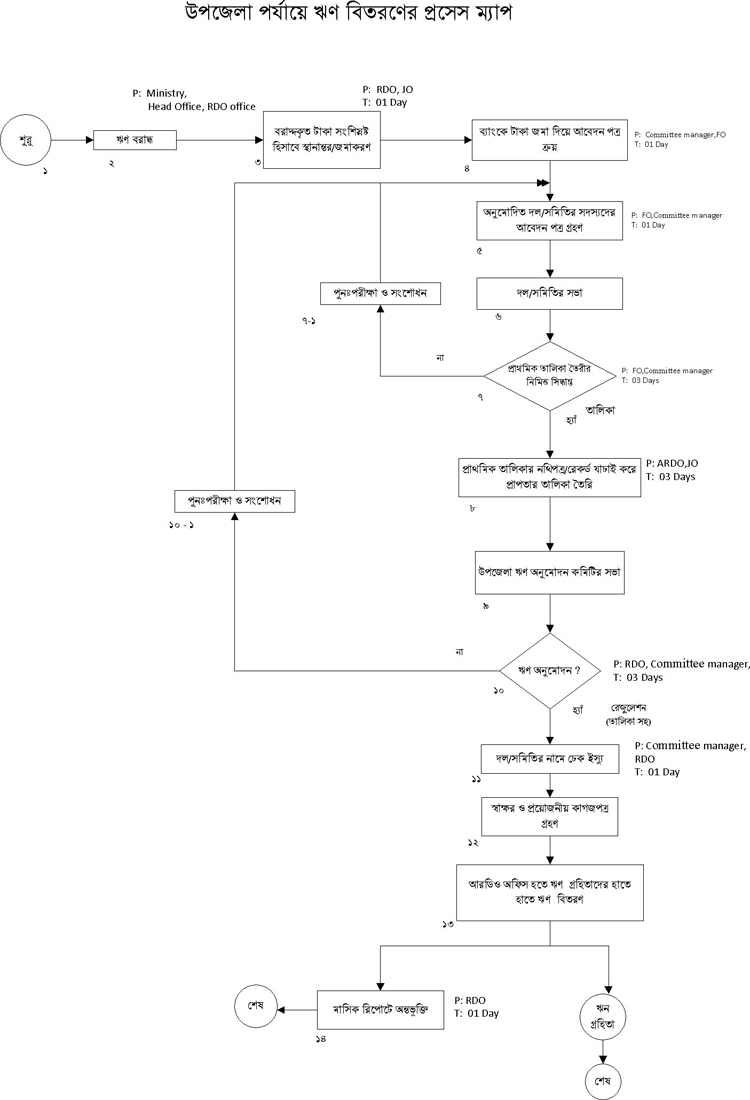
উপজেলা পর্যায়ে ঋণ বিতরণ দেখুন
দেখছেন ১ থেকে ৩ পর্যন্ত, মোট ৩ এন্ট্রি

এক্সেসিবিলিটি

স্ক্রিন রিডার ডাউনলোড করুন